? 5G network comprises a remote radio unit (RRU), distributed unit (DU), a centralized unit (CU), and a core network. The terms fronthaul, midhaul, and backhaul are describing the 5G […]
? In 5G SA, NR will enable the service provisioning through gNB (gNodeB) which connects to the new core 5GC (5G Core Network) using NG Interface. ? According to GSMA, by […]
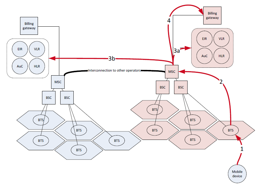
Mobile communication network sharing refers to the sharing of infrastructure or communication equipment among multiple operators. The infrastructure includes towers, buildings, and equipment rooms used for deploying base stations, whilst […]
When we’re discussing vRAN and Open RAN topics, we’ll find ourselves facing some questions about the performance and cost. The highly common question is ” Can virtualized RAN deliver the […]
SIM (Subscriber Identity Module) is a reliable method of identifying users, checking the authenticity of endpoint devices, and securing their data. ? Over the years, SIMs have shrunk from the […]
As we know that RAN, Radio Access Network, is divided into two main components: -> Baseband Unit (BBU). -> Radio Unit (RU). The move from D-RAN to C-RAN then v-RAN […]
All notes you should know about 5G mmWave Band. ? 5G mmWave refers to the higher range of radio frequencies (above about 24 GHz) supported by 5G. Also, it’s called […]
SMS, Short Message Service, is a secure system that helps protect your customers’ and employees’ data and allows you to contact all users who have a mobile phone. ? In […]
The open radio access network or Open RAN can be broadly divided into the following three elements: Open interfaces that combine RAN equipment from a variety of vendors. Virtualization (i.e., […]
3GPP consists of three Technical Specifications Groups (TSGs) where TSG RAN (Radio Access Network) is responsible for the definition of functions, requirements, and interfaces of the Radio Access. TSG RAN […]
The increase in data rates in 5G makes it impractical to continue with the conventional CPRI fronthaul implementation. Moving towards a higher layer split would relax the latency and bandwidth […]
